距离高考还有126天,教育部阳光高考平台所发布的2月高考热点提醒,切实对辽宁考生以及家长后续的备考节奏产生影响,同时关乎升学结果,要是错过一个时间点,便极有可能多走上半年的弯路。
二月核心热点清单
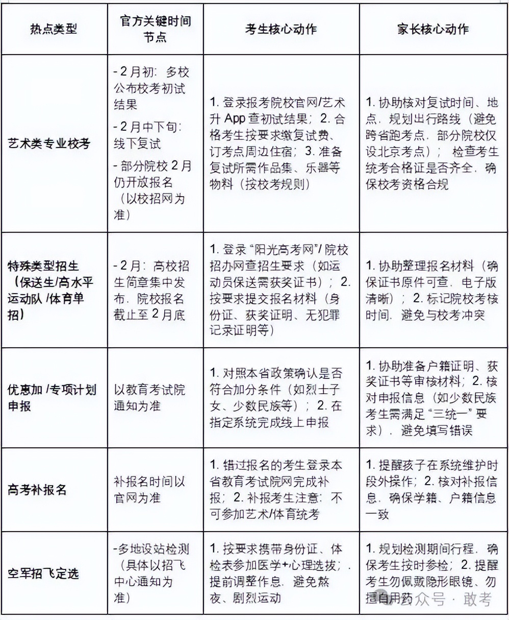
二月份高考热点聚焦于四个关键方向,辽宁考生得逐个进行核对,首先是艺术类校考的报名以及考试,好多院校的校考在2月集中开展,考生需登录目标院校官网去确认具体时间,其次是特殊类型的招生,涵盖保送生、高水平运动队等报名材料的提交,这些全都有着严格的截止日期。第三是高考加分政策的申报,符合条件的考生要准备齐全证明材料,最后是港澳高校内地招生,部分院校2月截止报名,有意愿的考生得抓紧时间。
以沈阳的艺考生作为例子,在报考省外院校之前,一定要查看考点的安排情况。北京电影学院今年仅仅只设置了北京考点,大连的考生要是没有提前去确认,盲目地跑到其他城市,那就会白跑一行。大连育明高中有那么一位往届考生,曾经因为记错了校考的时间,从而错过了自己心仪院校的考试,这样的教训是值得人们去吸取的。
校考报名别跑错考点
每年校考考点分布会有变化,家长与考生不能依照经验行事。北京服装学院等一些院校,今年唯有在特定城市设置考点,辽宁考生若报考这类学校,必须提早规划交通以及住宿。沈阳和大连的家长能够组团带孩子去参加考试,这样既能够节约成本,还能相互提示注意事项。
建议家长于手机日历之上标注校考时间,与此同时设置多个闹钟予以提醒。比如说报考中央美术学院的考生,在2月中旬便需关注准考证打印时间,在考前一天务必要检查证件以及画具。辽阳有一位考生家长,去年正是依靠手机提醒,及时发觉了考点变更,从而避免了延误。
材料提交设置三次提醒
提交保送生、加分申报等材料,常常存在精确到分钟的时间限定。辽宁考生若要申请少数民族加分这项事宜,需在二月底之前,把户籍证明、学籍表等相关材料交到学校那里,之后再经由学校进行统一上报。建议家长于提交截止日期之前的三天、及一天、还有三小时,分别去设置闹钟,以此来确保不会出现任何差错。
以前在鞍山曾出现过考生因材料盖章不齐全,从而错过加分申报情形。那时家长觉得学校会统一去办理,然而却发觉得自己跑去教育局,等把手续补齐时已然超过规定时间。故而如今一定要强调,所有需要有关部门盖章的材料,起码提前一周着手办理。
官方信息是唯一依据
提及高考相关政策的细节,得登录阳光高考网,或者辽宁省教育考试院官网,又或者院校官网去查询才行。近期,有家长反馈称,收到了“代报名”“保过”这样的短信,其声称能够操作校考合格证,然而这些通通都是诈骗手段。朝阳有一位考生,去年轻信所谓“内部名额”的说法,由此损失了五千元,并且还耽误了正常的报名。
查询信息之际,需得核对发布的单位,辽宁省教育考试院的官网域名是以“.gov.cn”作为结尾的,阳光高考网属于教育部直属的平台。针对于校考规则以及加分标准等那些模糊的地方,直接拨打院校招办的电话、亦或是省考试院咨询热线,要以工作人员的答复作为准则。
春节备考保持两小时节奏
新春二月,走亲访友之际极易致复习规划出现紊乱现状。考生每日起码需确保两小时用于核心科目的复习,举例而言,于上午来复习数学错题,于下午去做英语阅读。针对参与校考的考生,还要挤出某些时间去练习专业课,诸如沈阳音乐学院的那些校考考生,每天为了练声亦或是练琴得花费一小时。
考生家长需主动去减少家庭应酬,以此为考生营造出安静的环境。像本溪有一位考生家长的案例,在今年春节的时候,就婉拒了亲戚提出的来家聚会的提议,改成在饭店进行简单的聚餐,表示要保证孩子下午能够正常地复习。这般的支持相较于任何补习而言都是更有效的。
家长做好信息员和后勤部长
本月家长的核心任务是帮孩子核信息,规划行程。要是辽宁考生报考南方院校,家长得提前查从沈阳或者大连出发的航班、高铁时间,预定考点周边酒店。与此同时关注辽宁二月天气,带够保暖衣物,防止考试期间感冒。
一位考生家长来自抚顺,于去年把孩子校考的时间,以及材料提交的日期,全都制成了表格,粘贴至家里显眼的位置,并且每天都进行提醒。孩子最终顺利地拿到了三所院校的合格证,家长所做的后勤工作有着不可磨灭的功劳。
要是你跟孩子已然依据这份清单着手行动了,欢迎于评论区去分享你们所碰到的难题,点赞以便让更多辽宁考生能够看到,转发给身旁的高考家庭一块儿避开那些陷阱。



